现金巴黎人娱乐城app平台不会对公司及子公司分娩磋议行径产生影响-2024年金沙巴黎人娱乐城(中国大陆)官方网站-登录入口
发布日期:2026-01-02 07:16 点击次数:95

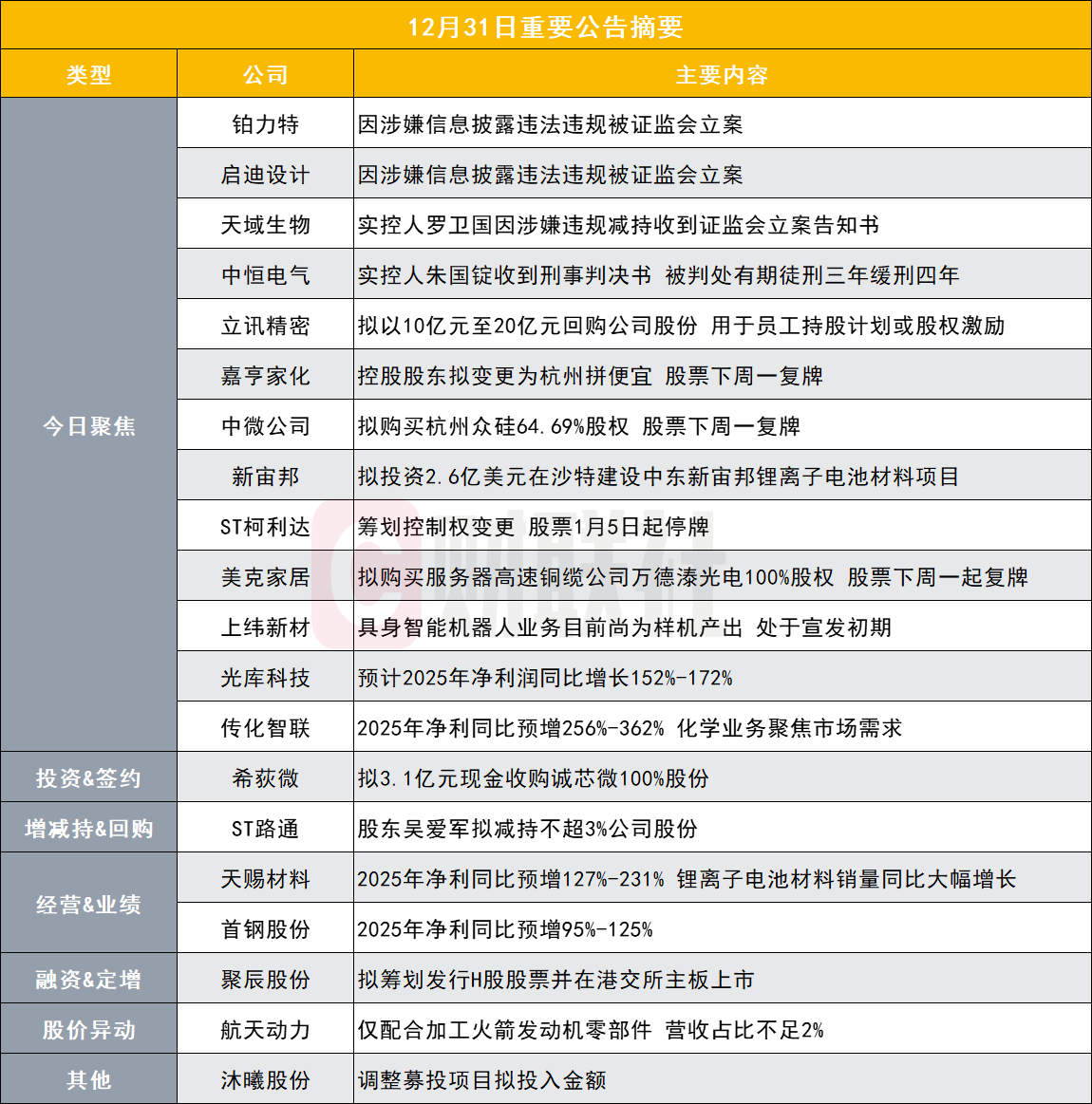
本日聚焦
【铂力特:因涉嫌信息清晰坐法违纪被证监会立案】
铂力特(688333.SH)公告称,公司于2025年12月31日收到中国证监会下发的《立案见告书》,因公司涉嫌信息清晰坐法违纪,中国证监会决定对公司立案。当今公司各项分娩磋议行径普通开展,上述事项不会对公司磋议和照看形成要紧影响。立案探问时间,公司将积极配合中国证监会的探问责任,并严格按照关连法律规章及监管要求实时履行信息清晰义务。
【启迪假想:因涉嫌信息清晰坐法违纪被证监会立案】
启迪假想(300500.SZ)公告称,公司于2025年12月31日收到中国证监会下发的《立案见告书》,因公司涉嫌信息清晰坐法违纪,中国证监会决定对公司立案。当今公司各项磋议行径和业务均普通开展。在立案探问时间,公司将积极配合中国证监会的各项责任,并赓续护理上述事项的阐扬情况,严格按照关连法则及监管要求实时履行信息清晰义务。
【天域生物:实控东谈主罗卫国因涉嫌违纪减持收到证监会立案见告书】
天域生物(603717.SH)公告称,公司本色戒指东谈主罗卫国因涉嫌违纪减持公司股票,于近日收到中国证监会下发的《立案见告书》。本次立案系对罗卫国个东谈主的探问,与上市公司无关,不会对公司及子公司分娩磋议行径产生影响。罗卫国将积极配合中国证监会的立案探问责任。公司将赓续护理阐扬情况,并严格履行信息清晰义务。
【中恒电气:实控东谈主朱国锭收到刑事判决书被判处有期徒刑三年缓刑四年】
中恒电气(002364.SZ)公告称,公司于2025年12月31日收到公司本色戒指东谈主朱国锭投递的浙江省杭州市中级东谈主民法院出具的《刑事判决书》,判决如下:被告东谈主朱国锭犯垄断证券市集罪,判处有期徒刑三年,缓刑四年,并处罚款东谈主民币一百万元。朱国锭当今未在公司担任董事、高档照看东谈主员的职务,上述判决不影响本色戒指东谈主的股东权力哄骗,不会对公司的分娩磋议产生要紧不利影响。当今,公司日常分娩磋议普通,各项责任有序开展。
【立讯精密:拟以10亿元至20亿元回购公司股份用于职工持股磋议或股权激发】
立讯精密(002475.SZ)公告称,公司拟使用自有资金或自筹资金(含股票回购专项贷款资金等)以长入竞价边幅回购部分公司已刊行的东谈主民币庸碌股(A股)股票。本次回购股份的价钱为不卓越86.96元/股(含),回购价钱上限未卓越公司董事会审议通过回购股份决策前30个来去日公司股票来去均价的150%,拟回购资金总额不低于10亿元,不卓越东谈主民币20亿元。在本次回购股份价钱上限为东谈主民币86.96元/股的条款下,若按回购总金额荆棘限和回购股份价钱上限测算,瞻望可回购股份数目为:1149.95万股至2299.91万股,占公司当今总股本比例为:0.16%至0.32%。具体回购数目及回购金额以回购期满或回购结束时本色回购的股份数目和回购金额为准。回购期限为自公司董事会审议通过本次回购决策之日起不卓越12个月。本次回购股份后续将用于实施职工持股磋议或股权激发。
【嘉亨家化:控股股东拟变更为杭州拼低廉股票下周一复牌】
嘉亨家化(300955.SZ)公告称,公司控股股东曾本目生别与杭州拼低廉、温州苍霄、杭州润宜签署《股份转让契约》,杭州拼低廉、温州苍霄、杭州润宜拟以契约转让的边幅永别受让曾本生所持有的公司19.40%、5.20%、5.10%股份很是所对应的整个股东权力和权益,转让价钱为33.21元/股。曾本生在本次股份转让完成后废弃其所持公司剩余25.79%股份的表决权。同日,杭州拼低廉、温州苍霄与杭州润宜签署《一致行径契约》。上述权益变动后,杭州拼低廉、温州苍霄、杭州润宜将整个持有公司29.70%的股份很是对应的表决权。公司控股股东变更为杭州拼低廉,徐意将成为公司本色戒指东谈主。此外,杭州拼低廉拟向除其本人很是一致行径东谈主除外的公司全体股东发出不可撤消的部分要约收购,拟要约收购股数目2126.88万股(占公司股份总和的21.10%),要约价钱33.21元/股,所需资金总额瞻望不卓越7.06亿元。公司股票自2026年1月5日开市起复牌。
【中微公司:拟购买杭州众硅64.69%股权股票下周一复牌】
中微公司(688012.SH)公告称,拟以刊行股份及支付现款的边幅购买杭州众芯硅、宁容海川、临安众芯硅、临安众硅、杭州芯匠、杭州众诚芯等41名来去对方整个持有的杭州众硅64.69%股权。同期,上市公司拟向不卓越35名特定投资者刊行股份召募配套资金。标的公司主营业务为化学机械平坦化抛光(CMP)开采的研发、分娩及销售,属于湿法工艺中枢开采,并为客户提供CMP开采的全体处置决策,是国内少数掌执12英寸高端CMP开采中枢本领并已毕量产的企业。通过本次来去,上市公司将成为具备“刻蚀+薄膜千里积+量检测+湿法”四大前谈中枢工艺才能的厂商,奏效已毕从“干法”向“干法+湿法”全体处置决策的关节进步。公司股票将于2026年1月5日开市起复牌。
【新宙邦:拟投资2.6亿好意思元在沙特建造中东新宙邦锂离子电板材料神气】
新宙邦(300037.SZ)公告称,拟以公司现时全资公司中东新宙邦为神气实檀越体,在沙特延布重工业园区投资建造中东新宙邦锂离子电板材料神气,神气磋议总投资约2.6亿好意思元(神气总投资额以本色投资建造情况为准)。神气建造内容为建造年产20万吨碳酸酯溶剂、联产10万吨乙二醇分娩线,配套建造公用工程、环保处理步伐等。本神气投产后,将进一步完善公司大家产能布局和国外协同供应链体系构建,本神气也将向国外市集供应电解液溶剂,拓展行业第三方客户市集和国外营收渠谈。
【ST柯利达:野心戒指权变更股票1月5日起停牌】
ST柯利达(603828.SH)公告称,公司收到控股股东柯利达集团陈说,其股东顾益明、顾龙棣、顾佳和鲁崇明拟转让其持有的柯利达集团100%股权。示寂当今,柯利达集团径直持有公司无穷售清醒股1.12亿股,占公司总股本的18.74%。若转让完成,将导致公司戒指权发生变更。公司股票自2026年1月5日起停牌,瞻望停牌时辰不卓越2个来去日。停牌时间,公司将根据事项阐扬情况履行信息清晰义务。
【好意思克家居:拟购买职业器高速铜缆公司万德溙光电100%股权股票下周一皆复牌】
好意思克家居(600337.SH)公告称,公司拟通过刊行股份及支付现款的边幅购买深圳万德溙光电科技有限公司100%股权,同期拟向不卓越35名特定投资者刊行股份召募配套资金。本次来去关连的审计、评估责任尚未完成,标的财富的预估值及来去价钱尚未详情。本次来去不组成要紧财富重组,且不组成重组上市。公司证券将于2026年1月5日(星期一)开市起复牌。本次来去的标的公司万德溙主要从事研发、分娩并销售应用于职业器集群及大型职业器机房等场景的高速铜缆及LOOPBACK智能回文测试模块。
【上纬新材:具身智能机器东谈主业务当今尚为样机产出处于宣发初期】
上纬新材(688585.SH)发布股票来去风险教唆公告称,公司具身智能机器东谈主业务当今尚为样机产出,处于宣发初期,公司新产物研发到已毕限制量产尚需一定的周期和考证经过,产物研发最终能否奏效、产物上市时辰以及产物上市后市集实践情况均具有一定省略情趣,存在研发进程放缓、市集环境变化、竞争加重、市集实践与客户开拓不足等导致产物效益不足预期的风险,公司尚不可预测对2026年度营收及盈利的影响情况。敬请庞杂投资者务必充分了解二级市集来去风险,切实提高风险意志,感性投资并注重投资风险。当今,公司基本面未发生要紧变化,但近期公司股票来去价钱已严重脱离公司当今的基本面情况,公司股价存在随时快速下落的风险,投资者参与来去可能面对较大的市集风险。如过去公司股票来去价钱进一步脱离公司当今的基本面情况,公司可能按照关连法则再次进取海证券来去所肯求停牌核查。
【光库科技:瞻望2025年净利润同比增长152%-172%】
光库科技(300620.SZ)发布2025年度事迹预报,瞻望包摄于上市公司股东的净利润为1.69亿元-1.82亿元,比上年同期增长152%-172%。扣除非不时性损益后的净利润为1.34亿元-1.44亿元,同比增长178%-198%。证实期内公司通过本领改进、推出新产物、积极开发国表里新客户,营业收入已毕稳步增长。证实期内包摄于上市公司股东的净利润较上年同期大幅增长,主若是证实期内公司营业收入增长带动了净利润的增长,同期加强用度管控、降本增效所致。小财注:Q3净利6344万元,据此规划,Q4净利瞻望5348万元-6688万元,环比变动-16%-5%。
【泽璟制药:与艾伯维就ZG006开发和买卖化权益达成大家战术互助与许可收受权契约有经历获最高10.75亿好意思元里程碑付款】
泽璟制药(688266.SH)公告称,公司与艾伯维集团控股公司(注册地:百慕大)(简称“艾伯维”)就ZG006(Alveltamig)的大家开发及买卖化达成战术互助与许可收受权契约。根据契约,艾伯维赢得ZG006(Alveltamig)在大中华区除外地区独家开发与买卖化权力,而泽璟将保留在大中华区ZG006的开发与买卖化权力。根据契约,泽璟将赢得1亿好意思元的首付款,及基于临床阐扬的近期里程碑付款和与许可收受关连的付款最高6000万好意思元;如艾伯维哄骗许可收受权,泽璟还有经历赢得最高达10.75亿好意思元的里程碑付款,并就包含ZG006的产物在大中华区除外的净销售额收取从高个位数到中双位数的路线式特准权使用费。ZG006是一种新式三特异性T细胞结合剂,靶向DLL3,当今正处于调节小细胞肺癌很是他DLL3抒发恶性肿瘤的临床开发后期阶段。该药物已赢得好意思国食物药品监督照看局(FDA)和中国国度药品监督照看局(NMPA)的临床检修批准,被NMPA药品审评中心认定为复发或阐扬性晚期小细胞肺癌及DLL3阳性神经内分泌癌的冲突性疗法,并获好意思国FDA授予孤儿药经历认定。
【传化智联:2025年净利同比预增256%-362% 化学业务聚焦市集需求】
传化智联(002010.SZ)发布2025年度事迹预报,瞻望包摄于上市公司股东的净利润为5.4亿元–7.0亿元,比上年同期增长256.07%-361.57%。证实期内,公司化学业务聚焦市集需求,优化营销策略;物流业务赓续优化财富结构,聚焦上风业务,提高盈利才能。小财注:Q3净利1.276亿元,据此规划,Q4净利瞻望-0.97亿元至0.63亿元。
投资&签约
【希荻微:拟3.1亿元现款收购诚芯微100%股份】
希荻微(688173.SH)公告称,公司拟以3.1亿元现款收购曹建林、曹松林、链智创芯、汇智创芯持有的诚芯微100%股份。本次来去不组成关联来去,也不组成要紧财富重组。根据评估,诚芯微股东全部权益价值评估值为3.12亿元。公司将通过自有资金及/或自筹资金支付本次来去价款。标的公司在集成电路研发假想和封装、测试的各个时局具有塌实的本领积存,同期领有坚强的销售队列。成心于公司拓宽在电源照看芯片、电机类芯片、MOSFET 和电板照看芯片等规模的本领与产物布局。
【国林科技:拟6894万元收购凯涟捷石化91.07%股权】
国林科技(300786.SZ)公告称,公司拟以6894万元收购银邦化学持有的凯涟捷石化91.07%股权。来去完成后,凯涟捷石化将成为国林科技的控股子公司。本次来去不组成关联来去,组成要紧财富重组,不触及刊行股份,不会导致公司戒指权变更。国林科技乙醛酸产物以顺酐为主要原材料,磋议公司凯涟捷主要从事顺酐及液化石油气的分娩和销售。本次来去完成后,国林科技将已毕对乙醛酸板块上游原材料规模的资源整合。
【雅创电子:拟购买欧创芯40%股权及怡海能达45%股权来去价钱3.17亿元】
雅创电子(301099.SZ)公告称,公司拟通过刊行股份及支付现款的边幅购买李永红、杨龙飞、王磊、黄琴、盛夏、张永平持有的欧创芯40.00%的股权,以及海能达科技、海友同创、王利荣持有的怡海能达45.00%的股权;同期,拟向其他不卓越35名特定投资者刊行股份召募配套资金。本次来去前,上市公司永别持有欧创芯60%股权和怡海能达55%股权;本次来去完成后,欧创芯和怡海能达将成为上市公司全资子公司。来去价钱3.17亿元。本次来去组成要紧财富重组。通过收购标的公司的少数股权,上市公司简略进一步增强对标的公司的戒指,成心于公司里面资源整合,提高磋议照看遵循,增强上市公司在电子元器件分销行业、模拟芯片假想行业的中枢竞争力。
【亿纬锂能:子公司亿纬能源拟在武汉栽种研发分公司】
亿纬锂能(300014.SZ)公告称,公司子公司亿纬能源拟在武汉栽种研发分公司,以提高公司在华中地区劝诱与整合顶尖科研东谈主才及本领巨匠的才能,并加速研发终结的转机与应用等。该栽种事项已通过公司董事会审议,无需提交股东会审议,不组成要紧财富重组或关联来去。
【平煤股份:拟对全资子公司十三矿增资5亿元】
平煤股份(601666.SH)公告称,为提高全资子公司河南天安十三矿煤业有限公司的资金实力和概述竞争力,镌汰财务风险和磋议风险,公司拟对十三矿以现款边幅进行增资,增资额5亿元。增资完成后,十三矿注册本钱将增至5.01亿元。本次增资事项照旧公司十届一次董事会审议通过,不组成关联来去,也不组成要紧财富重组。资金起原为公司自有资金,不会对公司褪色报表产生影响,也不会对公司的财务景况和过去磋议终结形成要紧不利影响。
增减持&回购
【ST路通:股东吴爱军拟减持不超3%公司股份】
ST路通(300555.SZ)公告称,持股5%以上股东吴爱军因本人资金需求,磋议在本公告清晰日起十五个来去日后的三个月内(即从2026年1月26日起至2026年4月25日止),通过长入竞价来去边幅减持不卓越200万股(占公司总股本比例1.00%),通过巨额来去边幅减持不卓越400万股(占公司总股本比例2.00%)。减持股份起原为司法拍卖。
【嘉泽新能:拟2.2亿元-4.4亿元回购股份将全部给以刊出并减少公司注册本钱】
嘉泽新能(601619.SH)公告称,公司拟回购股份不卓越4.4亿元(含)且不低于2.2亿元(含),回购价钱不卓越6.63元/股,回购边幅为长入竞价来去边幅,回购用途为全部给以刊出并减少公司注册本钱。该预案尚需提交公司股东会、可颐养公司债券持有东谈主会议审议,自审议通过之日起12个月内实施。
磋议&事迹
【天赐材料:2025年净利同比预增127%-231% 锂离子电板材料销量同比大幅增长】
天赐材料(002709.SZ)发布2025年度事迹预报,瞻望包摄于上市公司股东的净利润为11亿元-16亿元,比上年同期增长127.31%-230.63%。基本每股收益为0.57元/股-0.83元/股。证实期内,新能源车市集需求赓续增长以及储能市集需求快速提高,公司锂离子电板材料销量同比大幅增长;同期中枢原材料产能爬坡及分娩时局成本管控有用,全体盈利才能增强。小财注:Q3净利1.53亿元,据此规划,Q4净利瞻望6.79亿元-11.79亿元,环比增长344%-671%。
【首钢股份:2025年净利同比预增95%-125%】
首钢股份(000959.SZ)公告称,公司发布2025年度事迹预报,瞻望包摄于上市公司股东的净利润为9.2亿元–10.6亿元,比上年同期增长95.29%-125.01%。证实期内,公司顽强不移赓续优化产物结构,支撑产物高端化、互异化发展标的,为公司事迹改善、保持磋议韧性提供了遑急撑持。小财注:Q3净利2.96亿元,据此规划,Q4净利瞻望-0.33亿元至1.07亿元。
【孩子王:2025年净利同比预增51.72%-82.06%】
孩子王(301078.SZ)公告称,孩子王瞻望2025年度包摄于上市公司股东的净利润为2.75亿元-3.30亿元,比上年同期增长51.72%-82.06%。扣除非不时性损益后的净利润为2.05亿元-2.50亿元,同比增长71.12%-108.68%。证实期内,公司激动门店矩阵建造与供应链优化,强化自有品牌和单客磋议,加速加盟膨胀,并通过收购丝域生物完善亲子家庭消耗生态,推动中枢业务稳步增长。
融资&定增
【聚辰股份:拟野心刊行H股股票并在港交所主板上市】
聚辰股份(688123.SH)公告称,公司磋议在境外刊行境外上市外资股(H股),并肯求于香港长入来去所主板上市,以推动公司大家化战术,拓宽融资渠谈,增强本钱实力和概述竞争力,加速国外业务拓展。该事项尚需提交公司股东会审议,并须在稳健中国境内及中国香港关连法律规章和条款下激动。当今,公司正积极激动关连责任,但具体细节尚未最终详情。该事项存在要紧省略情趣,公司将实时履行信息清晰义务。
股价异动
【航天能源:仅配合加工火箭发动机零部件营收占比不足2%】
航天能源(600343.SH)发布股票来去严重颠倒波动暨风险教唆公告,公司股价短期高涨幅度较大,存在非感性炒作及股价短期快速回落风险。公司主营业务不触及买卖航天,亦无买卖航天类财富对外投资,仅配合加工火箭发动机零部件,营收占比不足2%,该业务当今尚处于失掉状态。公司当今主要业务是泵及泵系统、液力传动系统等的研发、分娩、销售,业务主要触及能源、化工、水利、交通等行业,主要应用于民用规模。
【五洲新春:股票价钱短期涨幅较大存在非感性炒气派险】
五洲新春(603667.SH)公告称,公司股票于2025年12月26日、12月29日、12月30日取悦三个来去日内收盘价钱涨幅偏离值累计卓越20%,属于股票价钱颠倒波动。12月31日,公司股价再次涨停,创历史新高。公司提醒庞杂投资者注重二级市集来去风险,感性决策,审慎投资。此外,公司TTM市盈率估值高于所属证监会行业分类“C34通用开采制造业”的行业水平。
其他
【沐曦股份:调整募投神气拟参加金额】
沐曦股份(688802.SH)公告称,公司第一届董事会第二十次会议审议通过了《对于调整募投神气拟参加金额的议案》,对募投神气拟参加金额进行稳健调整。调整后,新式高性能通用GPU研发及产业化神气的召募资金参加金额保持不变,为245,919.76万元;新一代东谈主工智能推理GPU研发及产业化神气的召募资金参加金额保持不变,为45,305.64万元;面上前沿规模及新兴应用场景的高性能GPU本领研发神气的召募资金参加金额由99,141.19万元调整为98,705.70万元。公司保荐东谈主华泰长入证券对技艺项出具了明确无异议的核查意见。
【想创医惠:收到杭州市公安局《移送审查告状见告书》】
想创医惠(300078.SZ)公告称,公司收到杭州市公安局出具的《移送审查告状见告书》,公司等涉嫌诓骗刊行证券,违纪清晰、不清晰遑急信息,杭州市公安局已窥察终结,犯科事实了了,字据如实、充分,现将该案移送至杭州市东谈主民搜检院审查告状。当今公司各项分娩磋议行径保持普通有序初始。瞻望不会影响公司普通的分娩磋议。
【酷特智能:将两个募投神气延期至2026年12月31日】
酷特智能(300840.SZ)公告称,公司董事会审议通过《对于召募资金投资神气延期的议案》,决定将“C2M产业互联网服装检修工场建造神气”和“检修工场数智化、C2M产业互联网平台升级及酷特AI大模子建造神气”达到预定可使用状态日历由2025年12月31日调整至2026年12月31日。本次募投神气的延期未蜕变神气实施的宗旨、投资总额、实檀越体,不会对公司的普通磋议产生要紧不利影响。
【中国医药:子公司天方药业的克拉霉素片通过仿制药一致性评价】
中国医药(600056.SH)公告称,公司下属全资子公司天方药业收到国度药监局核准签发的克拉霉素片《药品补充肯求批准陈评话》,该药品通过仿制药质地和疗效一致性评价。克拉霉素适用于调节对其明锐的致病菌引起的感染,包括下呼吸谈感染、上呼吸谈感染、皮肤及软组织感染等。示寂公告清晰日,除天方药业外现金巴黎人娱乐城app平台,国内已有10多家企业通过或视同通过该药品的一致性评价。该药品2024年国内公立病院及公立下层医疗结尾销售额约为4.07亿元。天方药业的克拉霉素片通过一致性评价,有助于提高该药品的市集竞争力,但过去可能存在销售不达预期等风险。
